1. 로그인
  2. 회원가입
충북청주강소특구
사업화유망기술
기술상담신청
기술탐색문의
지원사업안내

사업화유망기술

레고라페닙을 유효성분으로 포함하는 항노화 조성물
분야
보건/의료

레고라페닙을 유효성분으로 포함하는 항노화 조성물

보유기관 및 연구자 : 충북대학교 김응국 교수

개발상태
4/9

기술완성도

TRL09

사업화

  • 본격적인 양산 및 사업화 단계
TRL08

시작품 인증/
표준화

  • 일부 시제품의 인증 및 인허가 취득 단계
    - 조선 기자재의 경우 선급기관 인증, 의약품의 경우 식약청의 품목 허가 등
TRL07

Pilot 단계 시작품
신뢰성 평가

  • 시작품의 신뢰성 평가
  • 실제 환경(수요기업)에서 성능 검증이 이루어지는 단계
TRL06

Pilot 단계 시작품
성능 평가

  • 경제성(생산성)을 고려한, 파일로트 규모의 시작품 제작 및 평가
  • 시작품 성능평가
TRL05

시제품 제작/
성능평가

  • 개발한 부품/시스템의 시작품(Prototype) 제작 및 성능 평가
  • 경제성(생산성)을 고려하지 않고, 우수한 시작품을 1개~수개 미만으로 개발
TRL04

연구실 규모의
부품/시스템 성능평가

  • 연구실 규모의 부품/시스템 성능 평가가 완료된 단계
  • 실용화를 위한 핵심요소기술 확보
TRL03

연구실 규모의
성능 검증

  • 연구실/실험실 규모의 환경에서 기본 성능이 검증될 수 있는 단계
  • 개발하려는 시스템/부품의 기본 설계도면을 확보하는 단계
  • 모델링/설계기술 확보
TRL02

실용 목적의 아이디어/
특허 등 개념 정립

  • 실용 목적의 아이디어, 특허 등 개념 정립
TRL01

기초 이론/
실험

  • 연구과제 탐색 및 기회 발굴 단계
특허정보
  • 레고라페닙을 유효성분으로 포함하는 항노화 조성물 (No : 10-2413226)

거래 조건 :
추후 협의
상담신청 기술문의

기술 개요

- 레고라페닙을 유효성분으로 포함하는 세포 노화 억제용 조성물
- 노화 또는 노화관련 질환의 예방 또는 치료용 약학적 조성물 및 시험관 내에서 레고라페닙을 처리하는 단계를 포함하는 세포 노화의 지연 또는 억제 방법에 관한 것

기존기술 한계

- 세포 노화는 암화 혹은 손상된 세포의 증식을 억제하는 측면도 있는 반면 줄기세포의 소멸 및 조직의 염증반응을 촉진시켜 질병을 유발하거나 악화시키기도 함.
- 많은 연구자들은 세포 노화를 조절할 수 있는 물질의 개발에 집중하고 있으나 효과적으로 세포 노화를 조절할 수 있는 물질의 개발이 미비함.

개발기술 특성

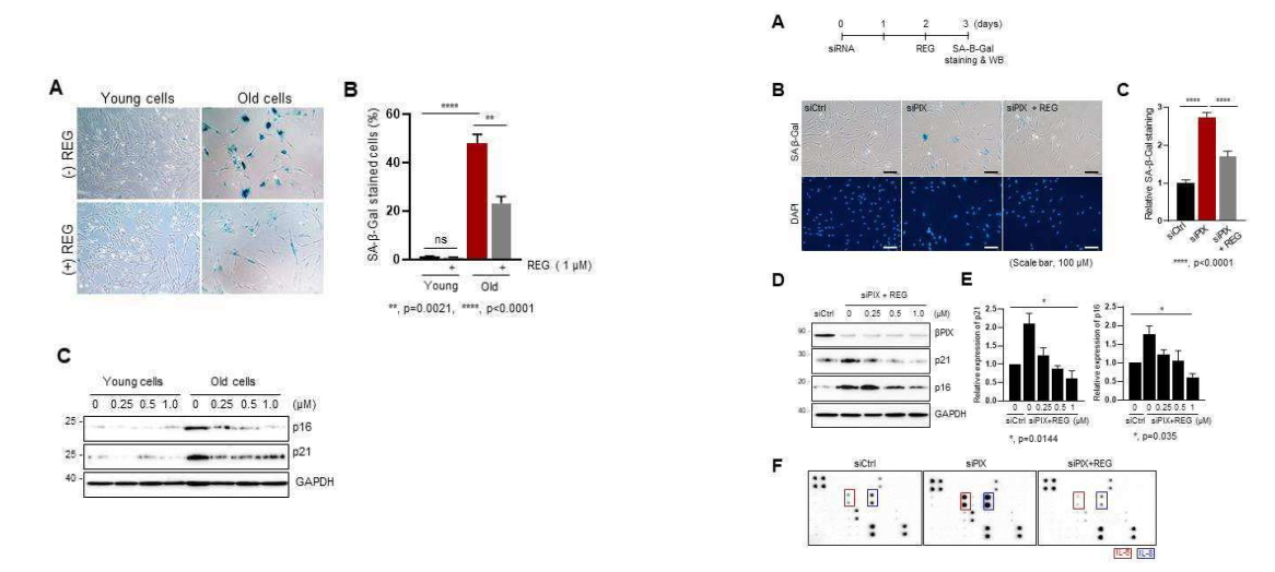
- 세포노화를 유도시킨 세포주를 대상으로 1000여종의 FDA 약물을 대상으로 항노화 활성이 있는 약물을 스크리닝한 결과
→ 항암제로 알려져 있는 레고라페닙(regorafenib)이 세포노화를 지연시킬 수 있는 우수한 항노화 활성이 있는 것을 확인함.
- 본 발명의 레고라페닙은 세포 노화의 지표인SA-β-갈락토시다아제의 활성, p21 및 p16 단백질의 발현을 억제할 수 있음.
- 노화 관련 분비 표현형(SASP:senescence-associated secretory phenotype)억제 활성을 모두 가져 세포 노화를 효과적으로 억제 또는 지연시킬 수 있음.

시장동향

- 전세계 항노화 및 서비스 시장은 2017년 625억 달러로 연평균 6.5% 성장해 2022년 886억 달러(109조) 규모
- 의약품 시장은 2017년 269억 달러로 전체의 43.1%를 차지함.
- 연평균 성장률은 7.1%로 2022년까지 380억 달러(46조원) 규모